Pictures © 2025 Hamilton Bonaduz AG
Von der Tastenanordnung zur ersten GUI
Ausgehend von der von der Firma festgelegten Tastenanordnung entwickelten wir eine intuitive grafische Benutzeroberfläche (GUI). Das Gerät verfügt über ein Display, das von Funktionstasten umgeben ist – passend dazu gestalteten wir eindeutige Icons, die die Bedienung erleichtern.
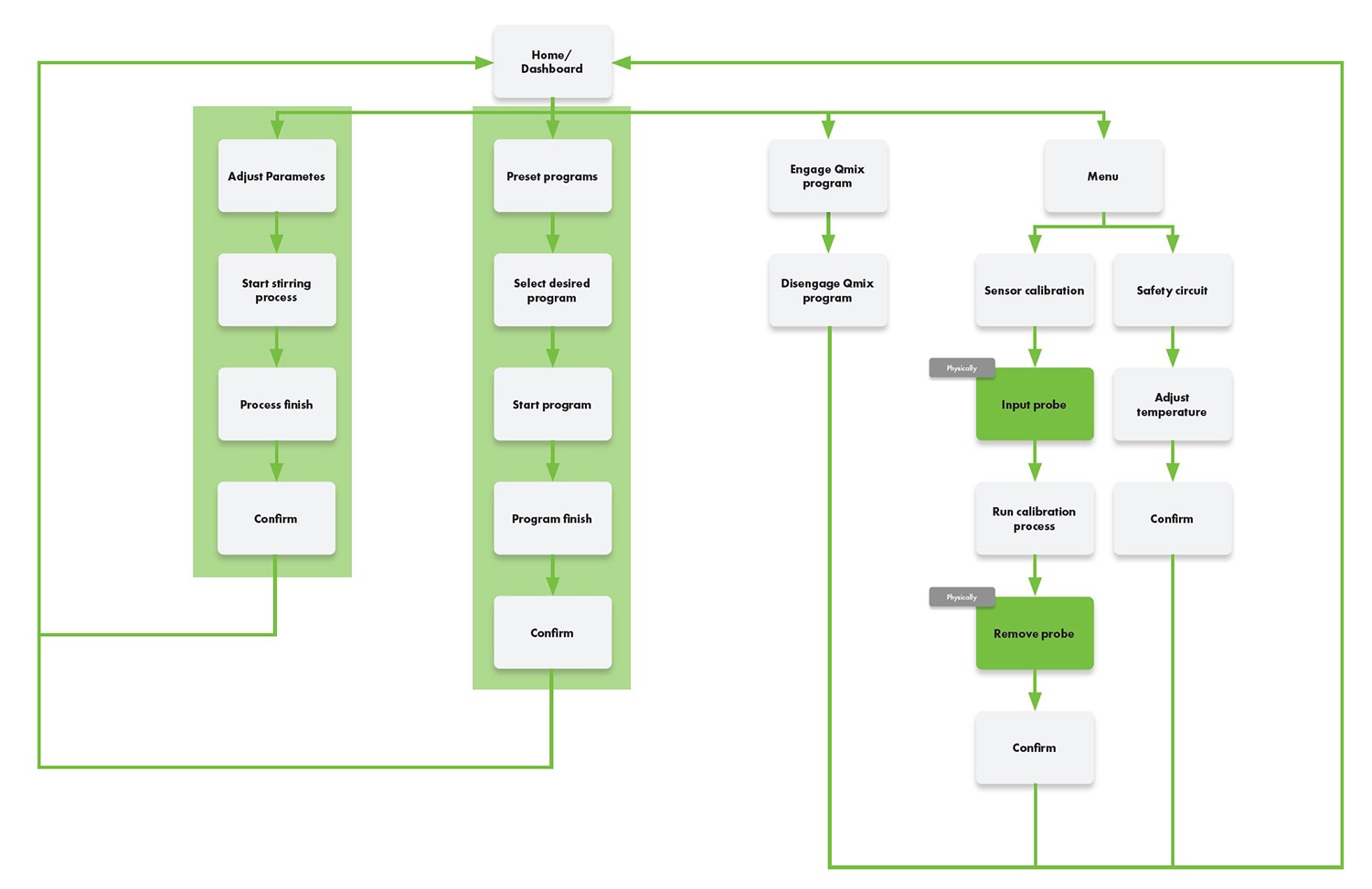
Erstellung einer Sitemap
für den gesamten Nutzungsablauf
Nachdem Hamilton sich für eine Anordnung der Tasten entschieden hatte, entwickelte Corpus Design eine Sitemap mit einer Übersicht über die Verwendung des Geräts. Diese Übersicht bildet eine optimale Grundlage für die Entwicklung der Benutzeroberfläche.
Definition der Screen-Funktionen und Nutzerführung
Auf dieser Grundlage entwickelte Corpus Design die Funktionalität der Bildschirme. Welche Taste ist mit welcher Funktion verbunden und wie lassen sich die Parameter des Geräts so einfach und intuitiv wie möglich einstellen? Dies sind die Entscheidenden Faktoren in dieser Phase.
Entwicklung von Prototypen in Figma
Mit Low-Fi-Prototypen in Figma haben wir den Benutzerfluss für jeden Bildschirm und jeden Parameter definiert.
Gestaltung von Look-&-Feel im Corporate Design
Anschließend wurde das Erscheinungsbild der Bildschirme festgelegt. Dies erfolgte auf Grundlage der CI von Hamilton.
Das Ergebnis
Der finale Bildschirm zeigt die Steuerbuttons links und rechts neben dem Display.
Mit den Hoch- und Runter-Tasten können die zu verstellenden Parameter ausgewählt werden, die dann farbig erscheinen.
Anschließend können diese mit dem Slider rechts verstellt werden – entweder schnell durch Darüberziehen oder genau durch Drücken des +– Bereichs.
Durch Betätigen des Play-Bereichs startet der Mixvorgang.
Somit ist eine einfache und intuitive Handhabung gewährleistet.






